第四届中国广播电视大奖评选启动,10月31日申报截止

本文发布于 2025-10-04 14:56
来源:广电总局(网站)   

由国家广播电视总局主办、中国广播电视社会组织联合会(以下简称“中广联合会”)承办的第四届中国广播电视大奖·中国广播电视节目奖(2024年度)(以下简称中国广播电视节目奖)评选工作即将开始,有关事项通知如下:

一、指导思想

中国广播电视节目奖评选工作坚持以习近平新时代中国特色社会主义思想为指导,深入学习贯彻习近平文化思想,坚持以人民为中心的工作导向,坚持正确的政治方向、舆论导向、价值取向,引导广播电视宣传适应全媒体生产传播要求,强化新闻立台,推进系统性变革,加快构建适应全媒体生产传播工作机制和评价体系,增强主流媒体的传播力、引导力、影响力、公信力,巩固壮大主流舆论,为推进强国建设、民族复兴伟业作出更大贡献。

二、评选项目

中国广播电视大奖·中国广播电视节目奖共设两类14个评选项目。

(一)新闻类

1.消息:报道新近发生事实的新闻作品。应简明扼要,表述准确,时效性强,新闻要素齐全。包括消息、系列报道。系列报道跨年度作品按播出结束年度申报。

2.评论:评析新闻事件、热点话题、社会现象的新闻作品。应观点鲜明,逻辑清晰,论据准确,论证有力。

3.专题:深入报道新闻人物、事件的广播电视作品。应主题鲜明,选材典型,结构合理,报道生动,感染力强。

4.纪录片:以纪实手法记录新闻事件,反映社会、人文、历史、文献、自然等的视频作品。应具有较强的新闻性、思想性、艺术性以及文献价值。坚持正确政治方向、舆论导向、价值取向。理论文献片须取得国家广播电视总局颁发的《理论文献电视片播出许可证》。

5.现场直播:同步报道新闻事件的广播电视作品。应主题鲜明,信息丰富,现场感强。对同一新闻事件的不同时段直播,可选取一个完整直播时段参评。跨年度直播作品,首播时间和作品主体部分应在上一年度完成。一般性会议、演出、庆典、商务活动等的直播作品不参评。

6.新闻栏目:新闻单位原创、有共同特征的新闻作品栏目。要求连续播出1年以上,年度内播出不少于48周、每周不少于1次;栏目有统一标识,内容与定位相符,编排独特新颖,特色鲜明,社会影响较大。曾获栏目奖项的作品,如有重大创新,间隔2届(4年)后方可参评。

7.对港澳台节目:主要面向港澳台地区听众收听的广播节目,精准体现区域传播特点的新闻作品。新闻性、针对性强,传播效果好,发挥作用突出。申报材料应提供该节目在港澳台落地的证明,如在大陆(内地)承担港澳台宣传任务的广播播出频率等。

8.对外新闻:面向国外受众收听收看的广播电视节目(不含对港澳台节目),精准体现国别传播特点的新闻作品。新闻性、针对性强,传播效果好,发挥作用突出。申报材料应提供该节目在国外落地的证明,比如:在国内承担外宣任务的广播电视频率、频道或在国外的电台、电视台播出等。

(二)文艺类

9.广播音乐:音乐专题、音乐板块、音乐欣赏以及其他形式的音乐作品。

10.广播文学:作品欣赏、知识介绍、人物评介及文学评论等各类文学专题、文学板块、文学栏目。

11.广播综艺:含综艺专题、板块,文化专题、板块,文艺晚会。

12.广播戏曲:包括戏曲专题、戏曲板块、戏曲故事、戏曲录音剪辑。

13.广播长篇连播:含中、长篇小说,传记文学,纪实文学,报告文学或中、长篇评书连播。

14.广播剧:包括单本剧、连续剧、儿童剧和微剧。

以上14类项目中,系列报道、广播长篇连播子项可报送3集代表作,其余多集作品须报送完整作品。

三、参评范围

经国家批准设立的广播电视播出机构在2024年1月1日至2024年12月31日期间采编制作播出的广播电视新闻、广播文艺等作品均可参评。

四、表彰名额

第四届中国广播电视大奖·中国广播电视节目奖(2023—2024年度)表彰名额共96个。

五、评选标准

(一)导向正确,内容真实,贴近实际、贴近生活、贴近群众。

(二)主题鲜明,弘扬新时代精神,富于创新。

(三)具有较高的思想水平和审美格调,制作精良,为受众喜闻乐见。

(四)传播方式多样,影响力大,感染力强,社会效果好。

六、评选程序

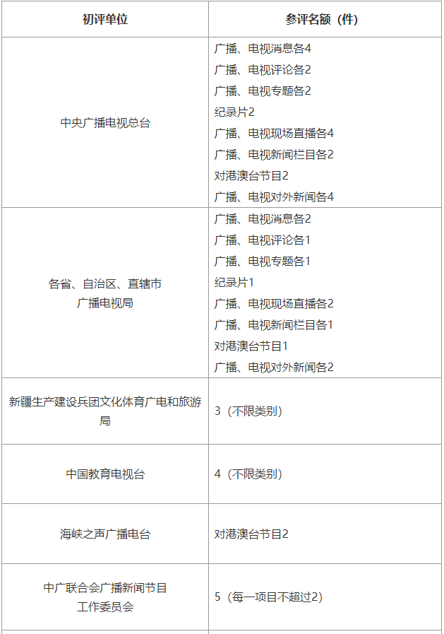
评选工作坚持公开、公平、公正的原则,评选工作分为初评、复评、终评三个阶段。初评由各省、自治区、直辖市广播电视局,新疆生产建设兵团文化体育广电和旅游局,中央广播电视总台,中国教育电视台,海峡之声广播电台,中广联合会所属专业工作委员会等相关单位负责组织,初评结果在全国范围内进行公示,公示时间不少于5个工作日。复评、终评由中广联合会负责组织。

七、推荐指标

各初评单位推荐的新闻类作品原则上要求“台网同播”,并在推荐表中填报传播数据。评选时将对相关数据予以复核。

(一)新闻类(消息、评论、专题、纪录片、现场直播、新闻栏目、对港澳台节目、对外新闻)

26996

(二)文艺类(广播音乐、广播文学、广播综艺、广播戏曲、广播长篇连播、广播剧)

26997

八、主创人员申报要求

(一)主创人员必须据实申报,并附经公示的主创人员名单。

(二)主创人员的姓名和排序,播出版本须与公示版本一致。

(三)播出时署笔名的,申报时须以笔名申报,由参评单位另行出具真实姓名的相关证明。

(四)主创人员应按参评项目、作品类别据实申报。主创人员数量超出规定的,按“集体”申报,并附对作品作出主要贡献的人员名单。各项目参评作品的主创人员申报名额如下:

九、推荐程序及要求

(一)征集作品

1.各初评单位负责向本单位及相关单位征集参评作品。

2.参评单位须准确填写《中国广播电视大奖·中国广播电视节目奖参评作品推荐表》,参评单位负责人签字并加盖公章后,向初评单位提交参评作品的播出版完整音视频和表格电子版等相关参评材料。其中,音视频不得对原版作品进行重新录制、编辑,不得删除片花、广告等任何内容,不得增减片头、片尾。

(二)初评单位组织初评

1.初评单位应严格按照参评条件和评选标准对参评作品进行资格审核,并组织有关部门和专家进行评审,在规定名额内确定进入复评的作品。

2.初评单位须在公开的新闻网站完整公示进入复评的作品申报材料,公示时间不少于5个工作日,并长期保留相关网页备查,接受网上评议。

(三)初评单位在线填报

各初评单位按照分配的账号和密码,自通知印发之日至2025年10月31日登录“国家广播电视总局中国广播电视大奖·中国广播电视节目奖评审评奖平台”(网址:https://gbds.pingshen.nrta.gov.cn)填报进入复评的作品信息,上传电子版材料。填报内容必须真实、准确、完整。

十、报送材料要求

(一)文字材料(电子版):

1.《初评单位履行公示情况表》(样表1);

2.《参评作品推荐表》(样表3)(子项为新闻栏目的,不填写);

3.参评作品完整文字稿;

4.初评单位诚信承诺书(样表7);

5.参评人员诚信承诺书(样表8);

6.“台网同播”作品需提供长期有效的作品网址(二维码),附作品首屏截图;

新闻栏目还需填写:《栏目参评作品推荐表》(样表4)、《上半年、下半年代表作基本情况表》(样表5)、《每月第2周播出作品目录》(样表6);

系列报道、广播长篇连播和其他项目的系列作品,还须填写《系列作品完整目录》。系列报道、广播长篇连播,须在“备注”栏注明代表作,3集代表作必须是从首、中、尾三部分中各选1集(样表2)。

(二)音视频材料:广播或电视原版播出节目复制件。广播作品须复制为MP3格式文件;电视作品须复制为MP4格式。请务必检查作品内容是否完整;音质、画面是否清晰;播放是否流畅。如因文件上传原因造成作品无法播放或播放效果差影响评审,由初评单位负责。

(三)评审评奖平台上传材料要求

1.文字材料按照评审评奖平台提示要求填报。

2.《初评单位履行公示情况表》(样表1)、《参评作品推荐表》(样表3)、《新闻栏目参评作品推荐表》(样表4)、《初评单位诚信承诺书》(样表7)需上传盖章扫描版,采用PDF格式。

3.音视频单一文件不超过1G,文件过大须切分成多个文件按顺序上传。

十一、报送时限

初评单位在线填报截止时间:2025年10月31日

十二、宣传声明

(一)为宣传和推介中国广播电视节目奖评选成果,中国广播电视节目奖评委会办公室对初评入选作品拥有包括复制、展览、传播等在内的著作权,用于非商业性的推介、观摩和研讨交流等活动。初评入选作品所在单位在参评材料上签字盖章,视为同意授权。

(二)中国广播电视节目奖评选不向参评单位和个人收取费用。

十三、联系方式

(一)中广联合会自律维权部(评奖办公室)

联系人:魏博洋、李明悦

联系电话:(010)86093615、86093301

(二)技术支持

国家广播电视总局“中国广播电视大奖·中国广播电视节目奖”评审评奖平台技术支持电话:(010)86096235。

本通知及相关表格均可从国家广播电视总局官方网站公告公示栏下载,网址为www.nrta.gov.cn


原标题:国家广播电视总局办公厅关于组织开展第四届中国广播电视大奖·中国广播电视节目奖(2024年度)评选工作的通知
推荐阅读
版权声明

观媒原创内容,未经授权不得转载、链接、转贴或以其他方式使用。本站其他转载内容,版权归原作者及出处所有。如有侵权,请联系我们进行删除。文章内容为作者个人观点,不代表观媒赞同其观点和对其真实性负责。本站只提供参考,不构成任何实际建议。